2020年初肺炎疫情,加快了中国企业互联网无纸化办公进程,随着电子执照,电子发票的普及,政府开始大力推广电子合同,越来越多的个人以及企业开始采用线上来签署彼此之间的合同,电子合同已经慢慢地为更多人所接受。
电子印章是电子合同重要因素,但很多人往往把电子印章理解为电子化的印章图形,其实不然,下面一起来看看电子化印章图形和电子印章的区别。
普通的电子印章制章工具或PS做出来的印章,只是一张图片,不是合法有效的电子印章。放插入在文档中,图片可以随意更改:

而电子印章是指电子数据表现形式的公章和具有法律效力的个人名章。通过先进的数字技术模拟传统实物印章,其加盖的电子文件具有与实物印章加盖的纸张文件相同的外观、相同的有效性和相似的使用方式。
电子签名/印章是基于国际PKI标准的网上身份认证系统,数字证书相当于网上的身份证,它以数字签名的方式通过第三方权威认证(CA)有效地进行网上身份认证,帮助各个主体识别对方身份和表明自身的身份,具有真实性和防抵赖功能。与物理身份证不同的是,数字证书还具有安全、保密、防篡改的特性,可对企业网上传输的信息进行有效保护和安全的传递。
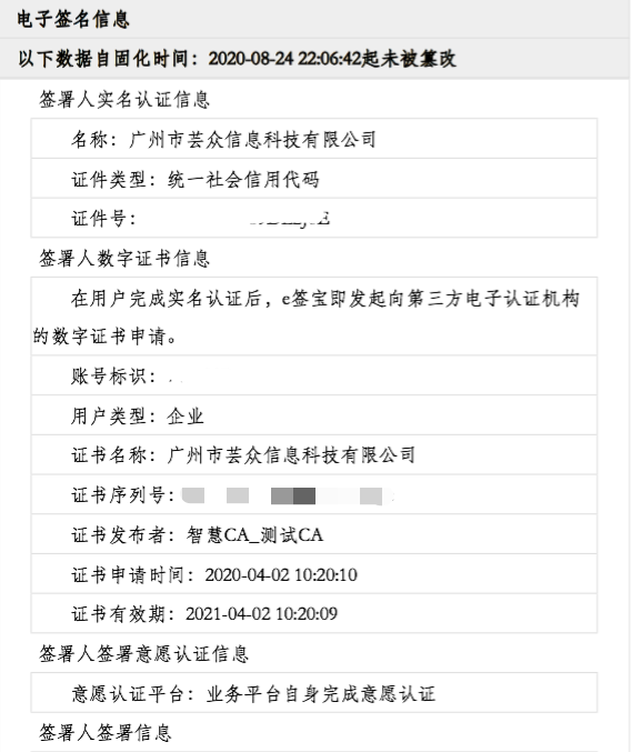
它与网络上的电子印章生成器所生成的电子图章有所区别。电子印章是由两部分构成的,分别是公司的印章图片以及企业的数字证书。
电子印章并不是电子化的印章图形,仅仅电子化的印章图形是没有法律效力的。平时我们看到的盖章图片,并不是完整的印章,如下图,它仅仅是其中的一部分。

本质上,所谓的电子印章是这个图形背后的技术支撑:数字证书、时间戳等一系列依据法律法规设定的电子签名技术。
(芸签电子签章使用了带有CA的印章,所盖的印章和合同文件可以通过E签宝平台进行查验)


由此可见,网络上的那些电子印章生成器仅仅是具备公司的印章图片这一选项,却欠缺真正能够使该盖章行为产生法律效力的数字证书。故而,这些生成器所生成的印章图片无论盖到哪个文件上都不会产生法律效力。

故电子印章是由印章图片+数字证书来确定。数字证书相当于网上的身份证,能够表明企业和个人的身份,两者缺一不可;
而网络上的电子印章生成器仅具备图片这一构成要素,故而不能代表公司及个人,它所盖章的文件当然也不具备法律效力。

电子印章具有:唯一性,不可抵赖性,不可复制性,可追溯性,实时性。

(一)电子签名制作数据用于电子签名时,属于电子签名人专有;
(二)签署时电子签名制作数据仅由电子签名人控制;
(三)签署后对电子签名的任何改动能够被发现;
(四)签署后对数据电文内容和形式的任何改动能够被发现。
《中华人民共和国电子签名法》第三章第十四条指出:“可靠的电子签名与手写签名或者盖章具有同等的法律效力。”
所以,大家在签署电子合同的时候,一定要选择正规的签署平台,而不是随便到网上去生成一个电子图章哦!

长按识别二维码
免费领取电子合同


文章评论